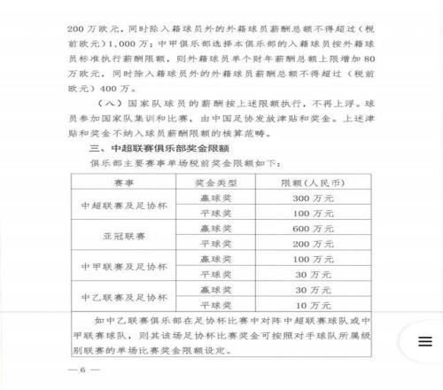
据足球报报道,12月3日下午,中足联发布《中国足球职业联赛俱乐部财务约定指标》,对职业俱乐部一线队球员薪资做出了详细规定:
中超俱乐部国内球员个人薪酬不得超过500万元(税前),中甲国内球员个人薪酬不得超过300万元(税前),中乙国内球员个人薪酬不得超过120万。
中超俱乐部外援个人薪酬不得超过300万欧元(税前),中甲俱乐部外援个人薪酬不得超过150万欧元(税前)。
中超俱乐部外援薪酬总额不得超过1000万欧元(税前),中甲俱乐部外援薪酬总额不得超过400万欧元(税前)。中超俱乐部国内球员平均薪酬限额不得超过500万元(税前),中甲国内球员平均薪酬限额不得超过300万元(税前),中乙国内球员平均薪酬限额不得超过50万元(税前)。
至于入籍球员,各俱乐部可自行选择本俱乐部的入籍球员按照国内球员或外籍球员标准执行相应的薪酬限额(包括球员个人薪酬限额、国内球员平均薪酬限额或外籍球员薪酬总额),并在中足联或中足联授权机构备案,如中超俱乐部选择本俱乐部的入籍球员按外籍球员标准执行薪酬限额,则外籍球员单个财年薪酬总额上限增加200万欧元,同时除入籍球员外的外籍球员薪酬总额不得超过(税前欧元)1.000万:中甲俱乐部选择本俱乐部的入籍球员按外籍球员标准执行薪酬限额,则外籍球员单个财年薪酬总额上限增加80万欧元,同时除入籍球员外的外籍球员薪酬总额不得超过(税前欧元)400万。








来源 九派新闻 北京日报 足球报 D21
上一篇: 2025中超最佳教练候选:徐正源、斯卢茨基领衔,穆斯卡特无缘
下一篇: 返回列表
Scout:中餐真的太好吃了,就是那种只有本地人才知道的店很好吃
体育资讯12月4日称 NS中单Scout直播:中餐真的太好吃了。去好吃的店吃的话,就很...
2025-12-04
减肥减累了,想和天赋型选手拼了
我学网球的事大家应该都知道 , 一个2.0新手,技术上受尽羞辱不说,现在还把脚崴了(伤筋动骨一百天,歇歇吧)。我承认...
2025-12-04
爱笑锐评朱开等着去AL:你来直接解散一起带货!
体育资讯12月4日称 昨日爱笑在朱开直播间锐评朱开说等着去AL。爱笑:“iG有kenz...
2025-12-04
媒体人:中韩两边都给Kanavi玩明白了熬年纪回LCK就是资历最大
体育资讯12月4日称 近日HLE官方发布了打野选手Kanavi的入队视频,媒体人王玮晨...
2025-12-04
Lehends:大家看过哆啦A梦吧汭燦能力像出木衫但是性格像小夫
体育资讯12月4日称 NS辅助Lehends锐评队友Scout:汭燦有点那什么,大家看过哆啦A...
2025-12-04